
登录 
2021年温州提前批
分科小班
不过退费


展鸿教育成立于2005年,是全国开展公务员、事业单位、教师考试培训,以及相关书籍研发的专业机构之一。发展至今,已先后成立浙江分校、江苏分校、江西分校、安徽分校、福建分校等十几所实体分校,累计服务数十万考生,是一家集面授培训、在线网课、书籍研发为一体的大型教育机构。
杭州展鸿教育服务有限公司旗下品牌——展鸿教师(国家教师编制考试网:www.51kaobian.cn),以师范生及意愿从事教师职业的考生为核心服务群体,专注于全国教师资格证考试、各地区教师招聘考试资料研发、考试培训及教师考试题库系统开发,致力于打造全国教师培训垂直领域具有影响力的一站式教育服务品牌。
截至目前,展鸿教师共有来自北京师范大学、华东师范大学、华中师范大学、浙江师范大学、南京师范大学等高校一线骨干教师、研究员28人,线下面授教师培训人数已超50000人次,线上网课凭借展鸿教育旗下在线品牌“32学院”(APP:32学院)教师培训人数已超100000人次。展鸿教师,已成为众多意愿从事教师职业考生的优选品牌。

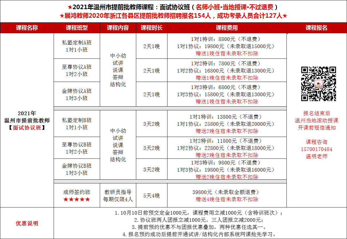
2021年温州市教师提前批教师面试协议班(中小幼)

2021年温州市教师提前批教师五项技能班(学前)

* 温馨提醒:如因疫情影响,考试时间推迟,培训时间如有调整以教务通知为准!





带班老师:汤老师
电 话:18969902970
最近购买
2021-05-11 19:59 购买了该课程
2021-03-10 19:40 购买了该课程
2020-11-02 09:52 购买了该课程
2020-10-27 14:08 购买了该课程
2020-10-15 16:47 购买了该课程
2020-10-17 14:02 购买了该课程
2020-10-16 22:54 购买了该课程